Instance Verification Kit (IVK)
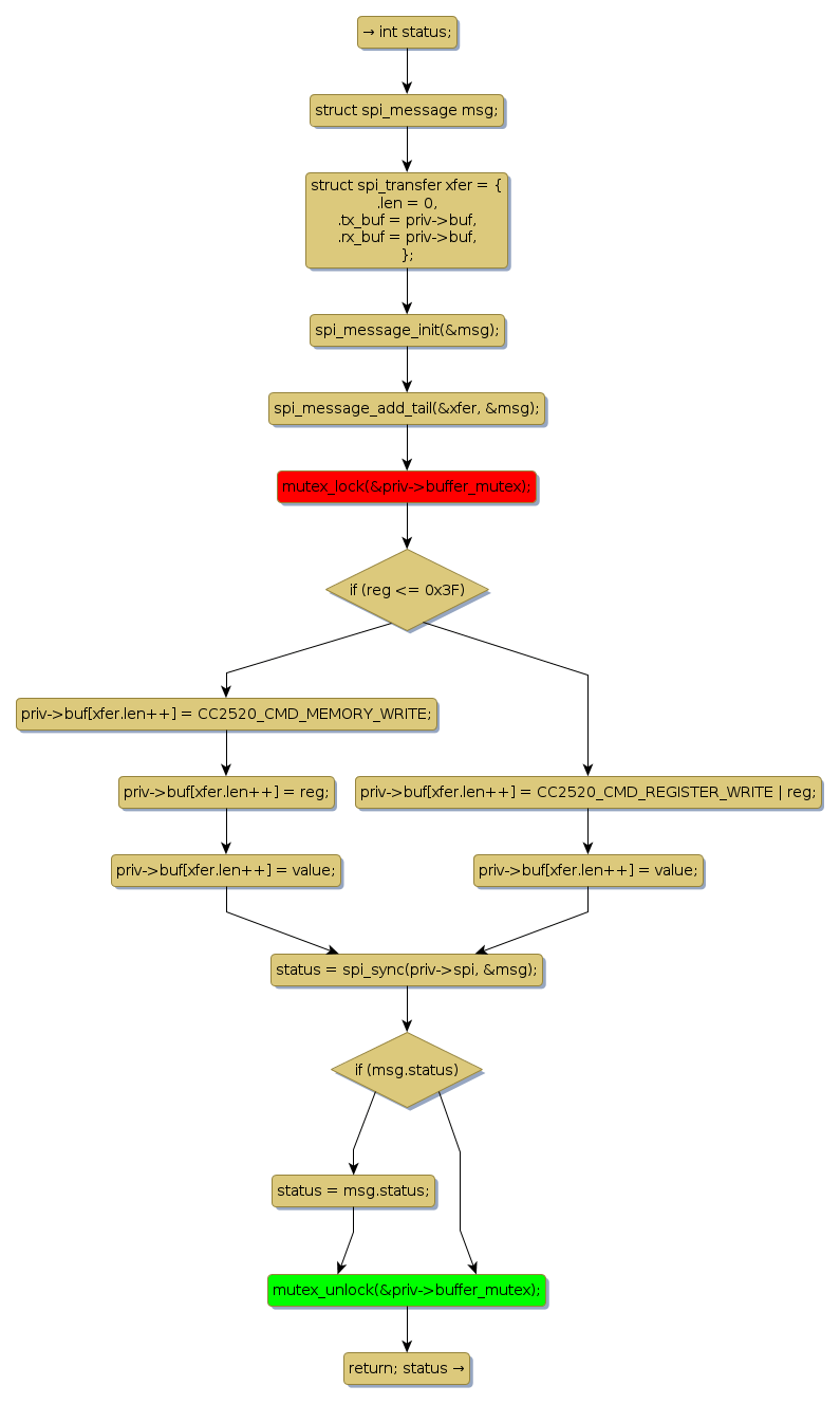
mutex lock @ [7769+32+/linux-3.19-rc1/drivers/net/ieee802154/cc2520.c]
Instance Signature: buffer_mutex
|
The Matching Pair Graph:
|
|
Function Name
|
Control Flow Graph (CFG)
|
Events Flow Graph (EFG)
|
Source Correspondence
|
|
cc2520_write_register
|
|
|
[7504+21+/linux-3.19-rc1/drivers/net/ieee802154/cc2520.c]
|